Despre noi
Istoric
Misiune
Prezentare
Resurse umane
Resurse materiale
CABINET DE ASISTENȚĂ PSIHOPEDAGOGICĂ
Rezultate
Noutati
Galerie Foto
Angajari
Organizare
Clase
Admitere liceu profesional – dual
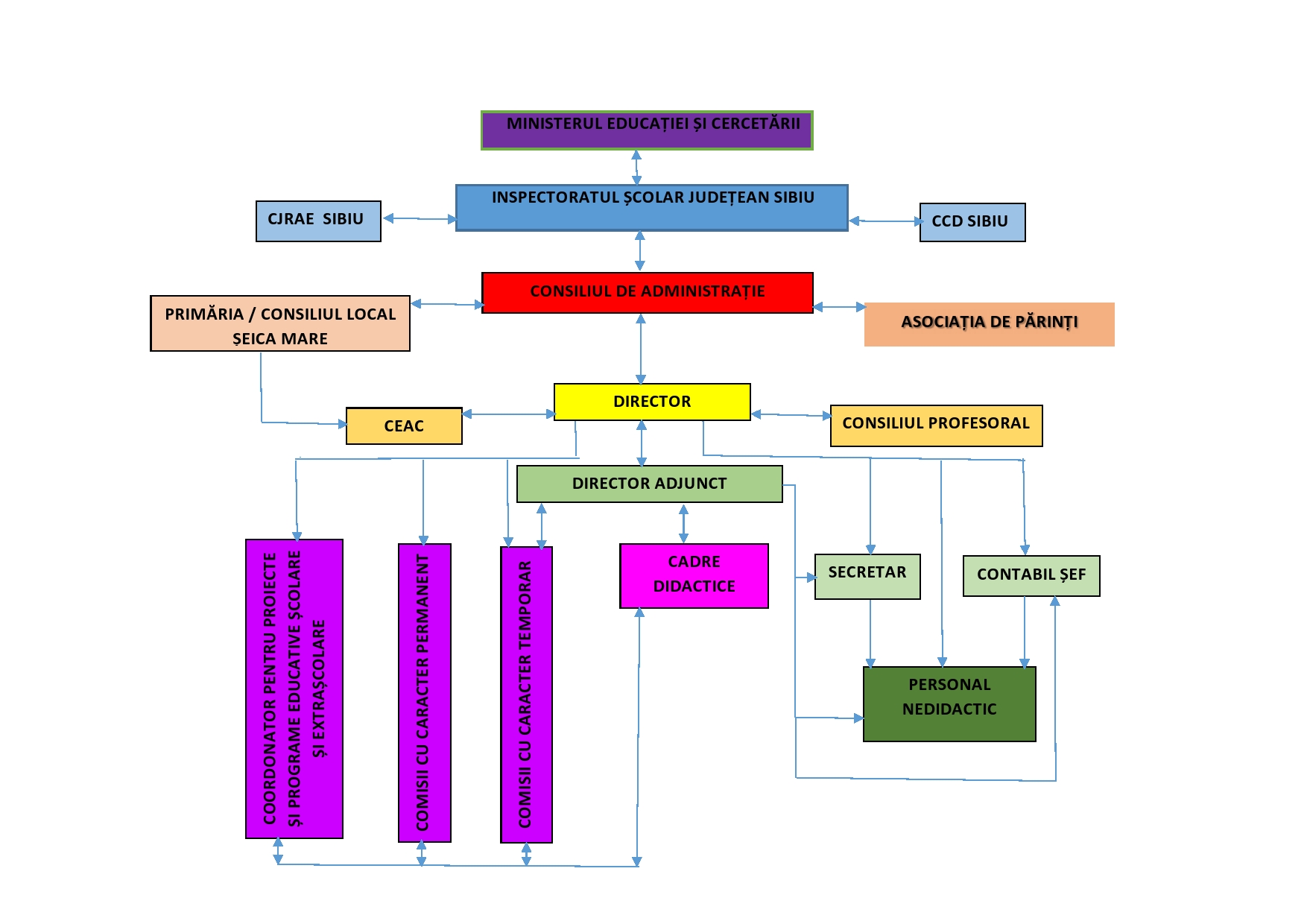
Organigrama
Comisii metodice
CA
CEAC
ROF
RI
Asociația de părinți
Legislatie
PNRAS
Oferta educationala
Inscrierea in clasa pregatitoare
Inscriere gradinita
CDȘ
Activitati educative
Campania „TOTUL VA FI BINE”
Școala Altfel
PROIECTE
Contact
Selectează o Pagină
Organigrama
Caută după: